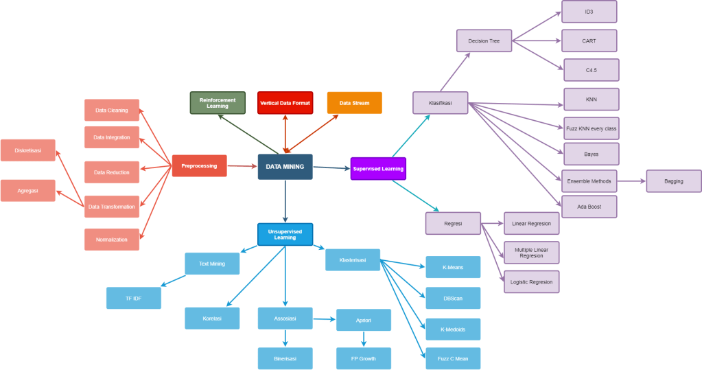
Categories Uncategorized Concept Map Post author By tif17uinsk Post date February 4, 2020 No Comments on Concept Map Sticky post Like Loading... Related ← Introduce Yourself (Example Post) → Decision Tree Leave a comment Cancel reply Δ